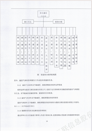
CQ9·电子官方网站

CQ9(电子中国)官方网站
射频同轴电缆

您目今所在位置:产品及解决计划 - 轨道交通 - 产品分类 - 射频同轴电缆

CQ9·电子官方网站温室气体盘问认证报告

执行标准

产品形貌


应用说明
【网站地图】【sitemap】